• 中文版
  • English
  • 首頁
  • 認識我們
    • 認識我們
    • 組織框架
    • 項目推广
    • 項目详情
  • 援助計劃/政策
    • 参展财务鼓励计划
    • 会议及展览激励计划
    • 会展竞投及支持”一站式”服务
    • 中小企业援助计划
    • 中小企业信用保证计划
    • 中小企业专项信用保证计划
    • 鼓励企业升级发展补贴计划
  • 澳門旅遊
    • 認識澳門
    • 節日盛事
    • 節日推介
    • 節日盛事特別推介
    • 會展場地及設施
  • 展會相關
    • 2026展會計劃
    • 內地展會
  • 葡語國家
    • 安哥拉
    • 巴西
    • 佛得角
    • 几内亚比绍
    • 莫桑比克
    • 葡萄牙
    • 澳门
    • 圣多美和普林西比
    • 东帝汶
  • 人才培訓
    • 人才培訓
  • 會員成員
    • 成為會員
    • 會員申請
  • 聯繫我們
    • 聯繫我們

援助計劃/政策

  • 参展财务鼓励计划
  • 会议及展览激励计划
  • 会展竞投及支持”一站式”服务
  • 中小企业援助计划
  • 中小企业信用保证计划
  • 中小企业专项信用保证计划
  • 鼓励企业升级发展补贴计划

友情鏈接





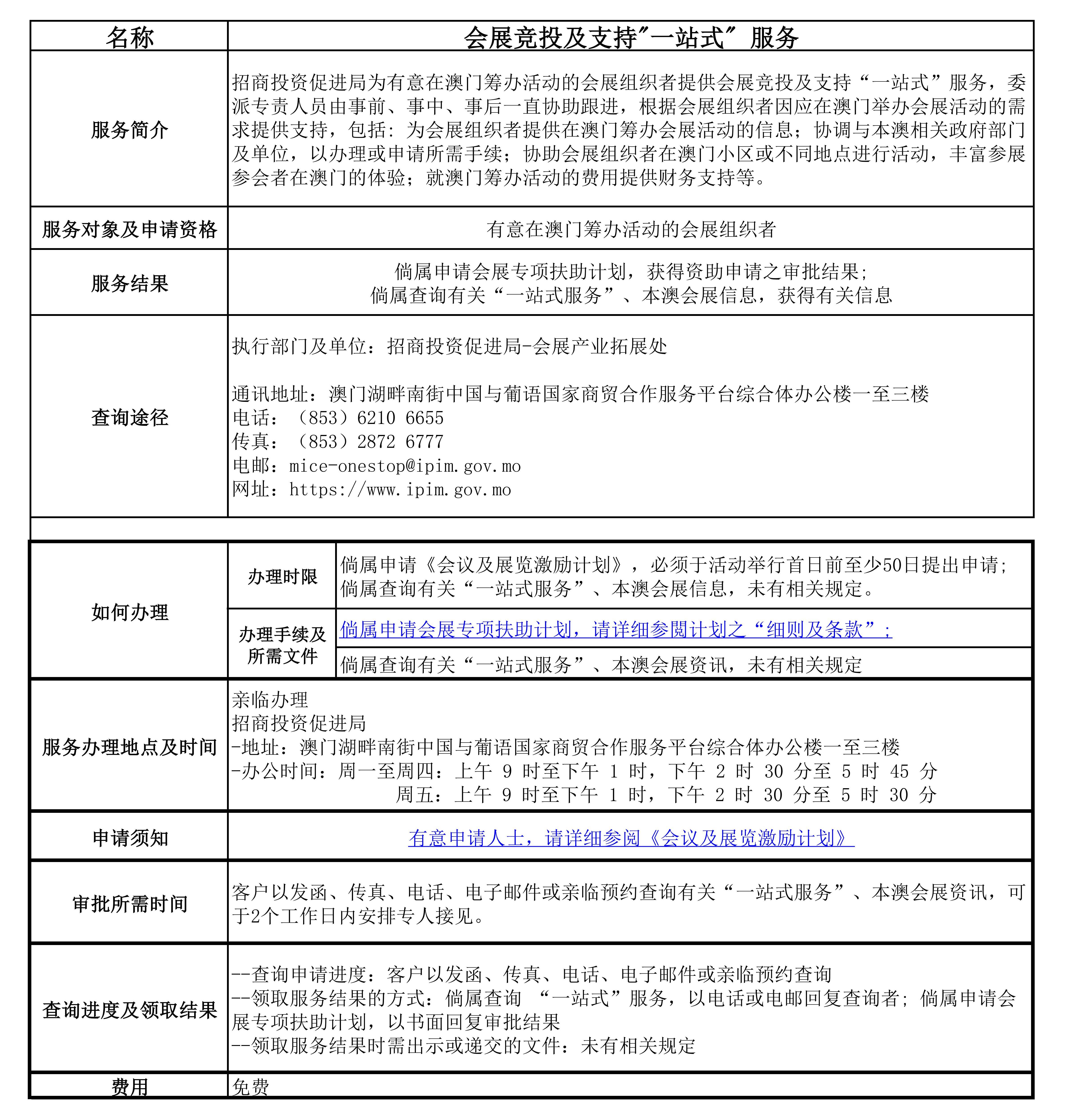
会展竞投及支持”一站式”服务

你现在的位置:首页 > 援助計劃/政策 > 会展竞投及支持”一站式”服务


 

 

倘属申请会展专项扶助计划,请详细参閲计划之“细则及条款”;
 
有意申请人士,请详细参阅《会议及展览激励计划》





法律条款|网站地图|联系我们|客户留言|诚聘英才